DUDE! Thank so much I'll get started on it

[/QUOTE]the retard can't kick in as the 82ohm.hits before the retard-for me it just stayed stagnate so off with the retard on gos a10uF cap between the 82ohm.+and -toward the 18ohm then out with the 82ohm. replaced with a 210ohm.
this cdi is retarded to start with as the bigger caps have a longer charge time so file the magnet's key way slot with the slot up file the right side so the magnet can be rotated counter clock wise that is advance so as when the motor revs up the magneto charge build higher the 10uF. cap charges sooner and triggers the gate sooner is further ahead of top dead center that is advance now as the rpm-s rise the time the higher charge has to charge the 10uF. cap is less,the charge to the cap curves to need a larger % of the degree to charge the cap and trips the gate later closer to tdc that's retard still ahead or tdc but retarded from the start point WELL THAT'S THE PLAN
So how's the CDI's coming guys ???
I think i'm g oing to make one without a retard and attach an ignition coil to it just to see how it all goes![]()

Gonna say it one more time, Thank you Rohmell. That simple CDI is easy and fast to make, and it performs flawlessly. I can verify it produces a very nice spark....I felt it. I substituted on the diodes with 3Amp 1N5408's instead and it still works awesome. I have been gun-shy from using the chinese unit and I am going to build a back-up, for just in case. Now that I know it works, I am going to start adjusting my magneto timing. Running a new gen II Manic head and shaved the cylinder .0625" has increased my compression quite a bit and with the iridium spark plug it fires very well. Being able to trust my ignition to not puke right away has made my riding that much more fun.
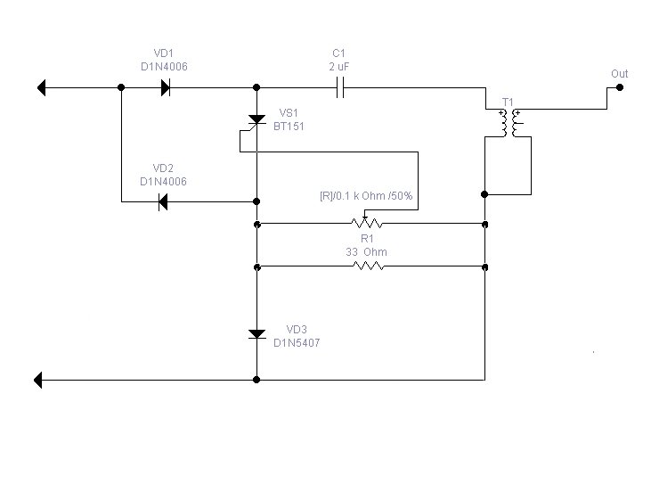
Found schematics on the Russian motorized bicycle forum:
Ãëàâíàÿ
for the CDI, so I'm going to start experimenting, looks very simple and can be tailored for use with any old ignition coil you have lying around.
View attachment 34921
View attachment 34922
The 2nd schematic uses a pot which will allow you to vary the timing manually.
